跳到主要内容
ALIENTEK
官网
论坛
核心板规格书
ATK-CLRK3568F 核心板规格书
第四章 核心板认证说明
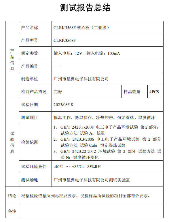
4.5 可靠性测试报告-工业级
4.5 可靠性测试报告-工业级
图4.5.1 可靠性测试报告-工业级
上一页
4.4 可靠性测试报告-商业级
下一页
4.6 EMMC认证