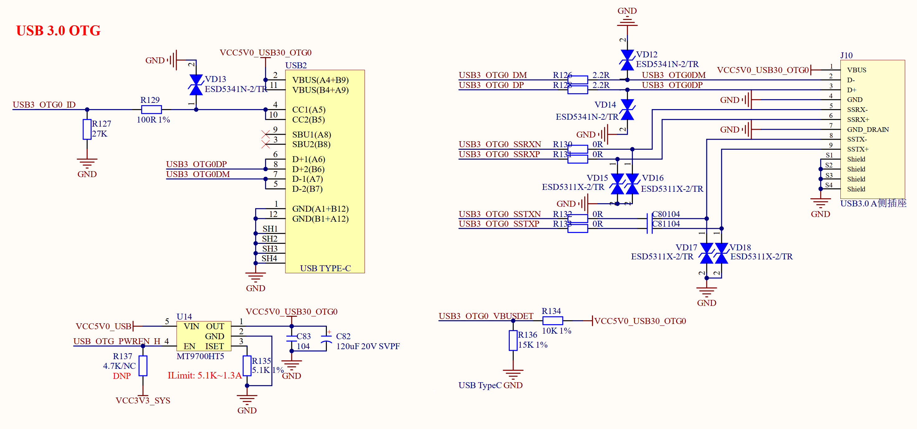
3.11 USB OTG(Type-C)接口
正点原子ATK-DLRK3568开发板也有一路USB OTG接口,连接到了RK3568的USB OTG接口上,USB OTG接口如图3.11.1所示:

图3.11.1 USB OTG接口
USB OTG既可以做从机,也可以做主机,ATK-DLRK3568开发板的USB OTG电路同时给出了Type-C从机接口和USB HOST主机接口,方便大家进行USB 3.0 OTG的主从机测试。
图3.11.1中的USB2就是开发板的USB OTG从机接口,为USB Type-C类型,此接口做从机测试,一般用于烧写系统。J10是USB HOST接口,用于做主机测试。注意,这两个接口同时只能接一个!因为他们是同一个USB3.0 OTG口,这里只是为了方便大家使用,搞了两个接口出来。