跳到主要内容

1.3.9 音频接口

  开发板板载ES8388高性能音频编解码芯片,可实现音频放音及录音功能,原理图如下图所示:


图1.3.9.1 ES8388音频编解码芯片

  顺芯ES8388是一款高性能、低功耗、低成本的立体声音频编解码器,该芯片内部集成了 24位高性能ADC和DAC,由双通道ADC、双通道DAC、麦克风放大器、耳机放大器、数字音效以及模拟混音和增益功能组成,支持8KHZ~96KHz采样率,可通过I2C接口进行配置。


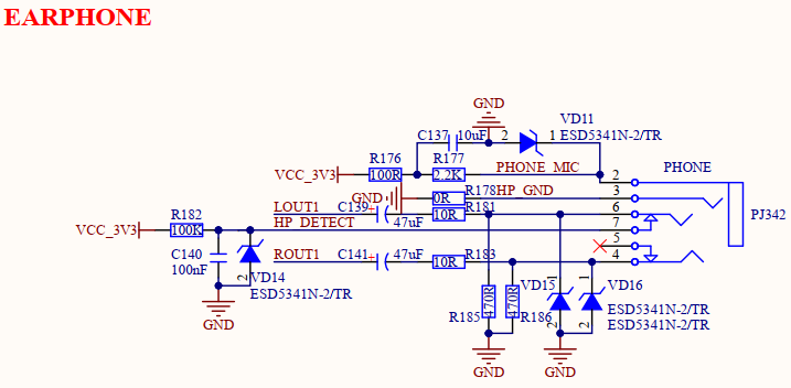
图1.3.9.2 耳机放音及录音电路


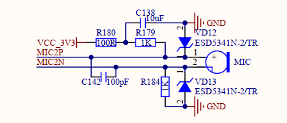
图1.3.9.3 驻极体麦克风录音电路


图1.3.9.4 外置功放扬声器电路

  顺芯ES8388编解码芯片内部没有功放功能,故需要外置功放芯片才能进行扬声器放音。开发板采用HT6872单声道D类音频功率放大器,来驱动外部扬声器。

  开发板板载了一个8Ω1W扬声器(在背面),通过功放芯片HT6872连接到ES8388的ROUT2通道,提供给用户进行音频测试,同时还对外提供SPKR及SPKL两个扬声器连接端子(XH2.54标准接口),方便用户进行扬声器拓展连接。

  除了扬声器可以放音,开发板还支持耳机放音,耳机电路如图1.3.9.2所示。当ES8388播放音频时,在不插入耳机情况下,开发板自动从外置扬声器进行播放;当插入耳机时,会自动切换到耳机播放,此时扬声器自动停止播放。该设计符合用户常规使用体验。

  开发板板载耳机接口PHONE采用一个四段式3.5mm耳机接口PJ342,支持放音、录音及热插拔检测。用户在设计此接口时,需注意所选用耳机座物料规格是否支持4段式。也可以按项目需要进行设计。

  录音有两种选择,一种是耳机自带的MIC,一种是开发板板载的驻极体麦克风,同一时刻只能二选一。驻极体麦克风录音电路如图1.3.9.3所示。