3.20 RS485接口
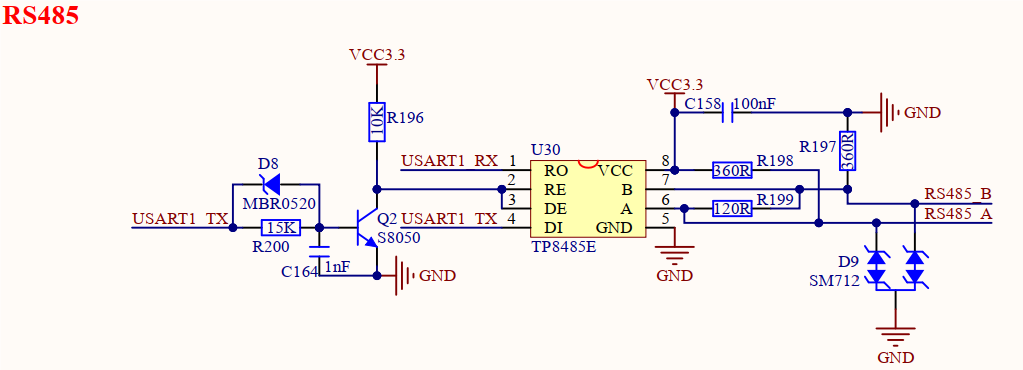
开发板板载1路RS485接口,原理图如下图所示。

图3.20 RS485接口
开发板使用TP8485E芯片实现RS485通信功能,其他型号RS485芯片均可。RS485设备通信时,需要板载端口RS485_A接对方设备端口A,板载端口RS485_B接对方设备端口B。该电路中,通过将TP8485E芯片RE和DE引脚连接到USART1_TX引脚上,实现RS485接收和发送状态的自动切换,完全将RS485当做一个串口来使用。需注意的是,这种自动控制RS485收发状态方式,不能过快收发数据,一般建议不超过115200波特率。若需要提升RS485通信速率,则建议使用独立GPIO来控制RE、DE引脚 。该电路添加静电防护器件,提升电路可靠性。